在线留言 欢迎来到东莞金源环境科技有限公司官网!

东莞金源环境科技有限公司

咨询13537262766 热线

首页»新闻中心»金源动态

2018年国家先进污染防治技术目录(大气污染防治领域)公示稿发布!

文章出处:本站责任编辑:admin人气:255发表时间:2018-11-14

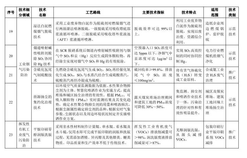
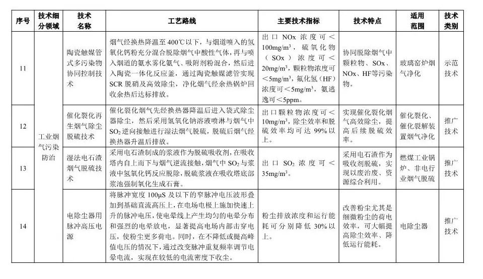
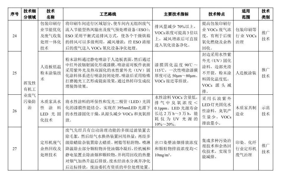
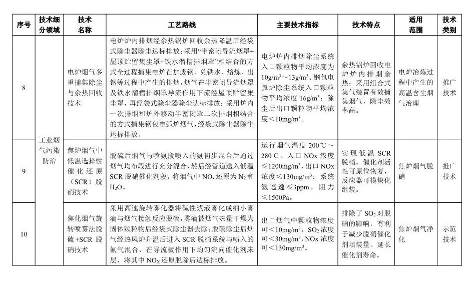
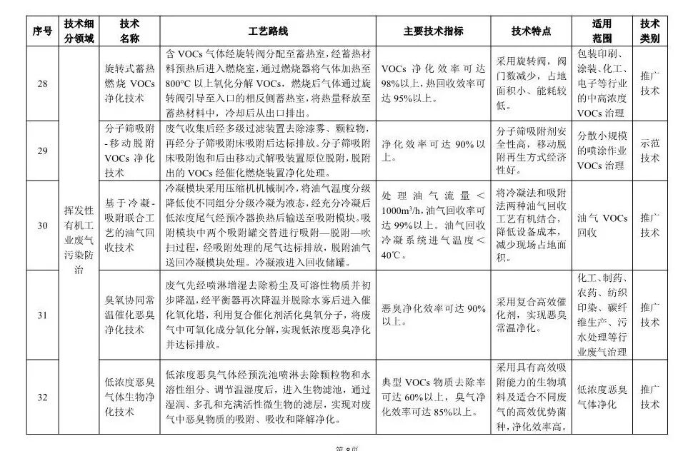
日前,生态环境部印发《2018年国家先进污染防治技术目录(大气污染防治领域)》(公示稿)。《2018年国家先进污染防治技术目录(大气污染防治领域)》涉及烟气脱硫、烟气脱硝、除尘技术等共35项技术。全文如下:

关于《2018年国家先进污染防治技术目录(大气污染防治领域)》(公示稿)的公示

为贯彻《中华人民共和国环境保护法》《中华人民共和国大气污染防治法》,落实党中央、国务院对有关工作的要求,按照工作计划,我部征集并筛选了一批大气污染防治领域的先进技术,编制形成《2018年国家先进污染防治技术目录(大气污染防治领域)》(公示稿)。

现对《2018年国家先进污染防治技术目录(大气污染防治领域)》(公示稿)进行公示,公示期为2018年11月12日至11月18日,若有异议,请将意见反馈我部。

联系人:生态环境部科技与财务司 刘世铮、金晟

电 话:(010)66556134

传 真:(010)66556127

地 址:北京市西城区西直门南小街115号(邮编:100035)


此文关键字:工业粉尘治理,东莞环保设备公司,激光切割除尘,焊烟粉尘处理,除尘设备生产厂家,防爆除尘治理,布袋除尘器生产厂家,袋式除尘器,工业集尘系统,湿式打磨除尘器,环保设备直销商,单面双面打磨台
联系我们

电话:0769-89774587
热线:19902461802
邮箱:154506654@qq.com
公司地址:广东省东莞市道滘镇南丫村万金沙路30号